运营
新手投小红书聚光,一定要避开这5个坑!
为什么聚光投放成本这么高? 我就是按照后台提示一步步操作,这是很多客户投聚光的反馈。当我打开其设置的聚光投放后台,发现经常会出现以下5个问题。01目标选择错误线索类客户应选择客资收集,但有些商家设置选
运营
做小红书要付费流量,更要复合型流量!
流量是个让人又爱又恨的词,没它就没有生意,但一直关注它,会发现经营异常累。 一方面流量是波动的,无论是付费还是自然流 ,需求变化影响流量变化,流量变化心情也会变化。另一方面,流量是平台控制的,用户能否
运营
小红书聚光投放失败的6大原因
近期收到很多客户咨询聚光代投,仿佛聚光代投成为做小红书神药!但事实大量的客户聚光投放,多半停留在首次充值,然后停投。是代投公司的原因?是客户原因?是平台原因?我想大概率都有原因。整体聚光代投失败,大概
运营
1小时快速搭建聚光计划|小红书聚光投放SOP指南(建议收藏)
如何搭建小红书聚光投放计划?怎么去做合适的笔记投放? 是很多客资类客户遇到的问题。 今天我截取我整理聚光投放资料库,想购买可直接看这篇笔记。我整理的聚光投放指南卖了近1900份! 小红书聚光投放S
运营
小红书内容运营SOP指南|从选题到复盘全流程
如何去做小红书的内容?今天分享我在使用的SOP指南: 图1:小红书内容运营SOP 一、选题 选题的背后是用户,要围绕用户购买过程去做选题。 图2:小红书用户购买过程 客户从了解到下单,主要分为激发
运营
大部分小红书商家陷入流量困局!
流量是王!是很多商家坚信的原则,没有流量就没有转化! 我们仿佛陷入一种误区,要不断拉新、追逐新流量!现实是伴随同行增多,总有人愿意亏钱买流量,导致广告流量成本越来越贵。从目前代投经验来看,比流量更重要
运营
小红书关键词规划工具用法
如何去挖掘用户需求?写小红书笔记,植入哪些词流量最大? 搜索广告如何埋词? 这些问题,很多人在小红书不知道怎么解决,其实都可借助小红书关键词规划工具! 一、什么是关键词规划工具? 关键词规划工具是针
运营
小红书聚光投放40条心得
本篇分享的是聚光投放40条心得,希望对你投放小红书聚光有帮助。 1.定向、出价、创意是广告投放3大核心。定向和出价是找人,找更多人,找对人。创意的核心是转化,让用户沿着笔记预设,从封面、内页到正文完成
运营
小红书流量如何放大10倍?
如何将小红书现有流量放大10倍?是很多运营操盘手的关心的问题。结合实际运营操作案例,可以从4个方面提升。 优质内容好内容在小红书依旧有旺盛的生命力。什么是好内容?是用户和平台都喜欢,同时能转化的笔记
运营
没有执行一切为0,小红书的7个真相!
我发现大家在运营小红书有不少误区。这些误区让大家操作时畏手畏脚,聊7个小红书运营的真相。 1、对小红书祛魅 大部分品牌遇到的问题是,原有的大众点评、天猫流量成本越来越高,量持续下降,必须要新渠道新增量
运营
聚光投放30条心得经验
本篇给大家分享近期我做聚光投放30条心得。 1.定向、出价、创意是广告投放3大核心,定向和出价是找人,找更多人,创意的核心是转化,让用户沿着笔记预设,从封面、内页到正文完成转化。 2.素材即定向、决定
运营
小红书线索行业如何低成本获客?
线索商家,即通过笔记将客户引流到微信,如装修、婚摄、珠宝、月子中心、旅游等行业。 线索类商家,一方面惊叹小红书有众多高质量用户;另一方面被平台各项政策伤透了心,限流、付费投放被搞得一团雾水; 线索类商
运营
6大行业模版,小红书聚光这样投!
什么样的笔记适合投聚光?哪些笔记投放客户又多又精准。 下面总结了6种适合聚光行业模版,如果你在做小红书聚光投放,可以直接模仿创作。 自卖自夸 小红书最常见的聚光投放方式,封面写明产品卖点,然后在正文中
运营
少走弯路,小红书聚光7个投放技巧
本篇分享7个小红书聚光投放技巧,希望对你聚光投放有帮助。 不要掉入内容营销的陷阱过去我会认为内容是做好小红书唯一道路。但现实是,并不是所有客户都适合做内容,能做内容。 绝大部分商家天生就没有做内容的基
运营
聚光投放没转化?码住这10条运营心得
为什么广告投放很高?不知道选择何种投放目的?如何降低加V成本? 关于聚光投放问题都收到了,今天针对大家聚光问题,分享10条聚光投放心得; 1.不投互动、攻略贴 攻略性、科普类笔记不适合投广告,虽然互动
运营
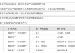
小红书聚光怎么投?实操攻略
什么是小红书广告投放?如何衡量投放效果?官方和代理商有什么不同。 本篇我们就来详细讲一下,轻松自己搭建计划投放。 什么是小红书广告?小红书广告分为品牌和效果两类,品牌指开屏、火焰话题、GD投放、商业话

2025/09/08
3979 
